发布时间:2024-01-19 | 浏览:622


金盒集团|上市辅导|美国上市|IPO|SPAC|RTO|赴美上市|专业赴美上市辅导机构|美股上市|
赴美上市资讯今日速览!
2024 年 1 月17日,来自江苏无锡江苏虎虎机电科技有限公司的控股公司HUHUTECH International Group Inc.(以下简称:虎虎科技) 向美国证券交易委员会(SEC)递交更新后的招股说明书,拟股票代码为“HUHU”申请在美国纳斯达克IPO上市。 据披露,其与2023年5月31日,在美国证监会(SEC)提交更新后的招股书,拟在美国纳斯达克IPO上市。
该公司未披露发行价格和发行股数。
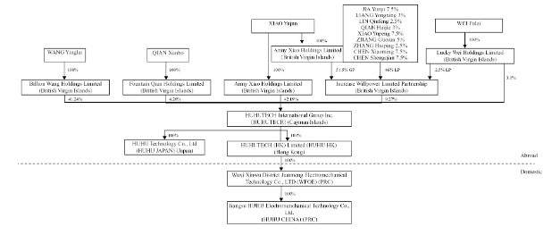
公司简介 虎虎科技是一家集设计、管理、服务为一体的专业系统集成广商,从事设计、定制的高纯度气体和化学品生产系统和设备,为工业客户提供高纯工艺系统(HPS)、厂务管理监控系统(FMCS)。公司的客户主要是中国的半导体制造商、电子制造商等。 高纯工艺系统(HPS),围绕着对生产过程中的杂质进行有效控制。主要应用于泛半导体产业集成电路制造的核心工艺,包括掺杂、光刻、刻蚀和CVD成膜工艺。该系统由高纯工艺系统设备、高纯工艺系统管路、阀箱、阀门组件和监控系统组成。公司提供整体解决方案设计、安装及增值服务辅助工程、测试、设备托管、校准和维护等服务。高纯工艺系统主要包括高纯气体输送系统、高纯化学品输送系统。 厂务管理监控系统(FMCS),将多个工厂监控系统结合在一个平台上,以及专门针对工厂环境某些方面的个别工厂监控系统,包括气体监控系统和化学品监控系统。公司所有的系统都配备了一个控制室,多个监控屏幕显示设施状况的实时状态。 公司架构 2015年8月20日江苏呼呼机电科技有限公司于中华人民共和国法律注册成立。 2021年7月8日HUHUTECH International Group Inc.成立。 2021年7月28日HUHU HK于香港法律注册成立。HUHU HK是一家香港有限公司,是HUHUTECH的全资子公司。 2021年12月10日无锡市新吴区建盟机电科技有限公司于中华人民共和国法律成立。 2022 年 4 月 25 日HUHU Japan 于日本法律成立。HUHU Japan 是一家日本有限责任公司,是 HUHUTECH 的全资子公司。 股东架构 财务情况 虎虎科技收入来自三个来源:(1)系统集成项目,(2)工程咨询服务,以及(3)产品销售。 截至2023年6月30日的六个月,虎虎科技总收入约为810万美元,而截至2022年6月30日的六个月为630万美元。公司的总收入增加了约180万美元,即28.1%。总收入的整体增长主要归因于系统集成项目收入增加了 170 万美元。 截至2022年12月31日止年度 ,虎虎科技总收入约为1140万美元,而截至 2021年12月31日止年度为1020万美元。公司总收入增加约120万美元,即12.0%。总收入的整体增长主要归因于系统集成项目收入增加了130万美元。 中介机构 虎虎科技IPO的中介团队主要有: 独家承销商:Univest Securities, LLC 审计师:Wei, Wei & Co., LLP 公司中国律师:Jiangsu Junjin law Firm(江苏君金) 公司美国律师:Ortoli Rosenstadt LLP 公司开曼律师:Ogier (Cayman) LLP 券商美国律师:King & Wood Mallesons LLP 券商中国律师:King & Wood Mallesons, Chengdu Office(金杜)(成都)





中概股赴美上市回暖,企业境外发行上市备案获批进程加速,2023年美国股市涨势强劲,到美国上市的中企信心也越来越强。金盒集团小金将每日为大家分享赴美上市热点资讯,助力企业上市腾飞!
免责声明:本文部分信息来源于网络,本文发布内容仅出于分享目的,若涉及内容及版权问题,请联系我们,我们将在第一时间处理。