发布时间:2023-10-24 | 浏览:196


金盒集团|上市辅导|美国上市|IPO|SPAC|RTO|赴美上市|专业赴美上市辅导机构|美股上市|
赴美上市资讯今日速览!
当地时间9月7日,广州有信科技有限公司的控股公司Youxin Technology Ltd(以下简称:有信云)正式向美国证券交易委员会(SEC)递交IPO,拟YAAS为股票代码,申请纳斯达克上市。披露显示,该公司最早于今年6月2日向SEC递交秘密申请。

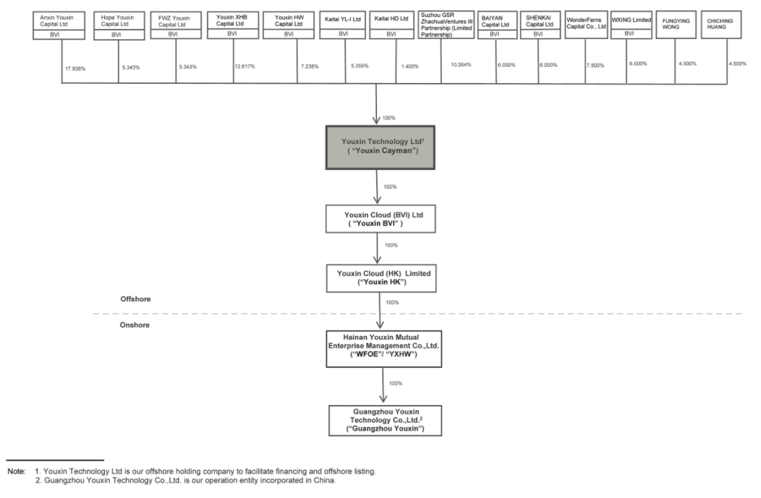
根据招股书,有信云计划以每股4美元的价格,发行200万股A类股票(该公司有两类股:A类和B类,A类股的股东每股有1票投票权,B类股的股东每股有20票投票权),拟募集800万美元。与此同时,出售股东根据单独的转售招股说明书登记了180万股股票。 有信云是一家为零售商提供数字化转型软件和服务的PaaS云服务商,致力于以大数据、云计算等技术帮助企业实现数字化转型。该公司通过一个入口、一个系统,适配所有组织,自定义所有业务流程,结合企业自身“业务在线”与“精细化运营”,实现企业利润型销售增长目标。 财务数据 来源:有信云招股书 2021-2022财年(截至9月30日),有信云营收分别为111万美元、128万美元,这期间相应的净亏损分别为417万美元、646万美元。 股权结构 来源:有信云招股书 2018年3月12日,成立了广州有信科技有限公司,运营实体; 2022年10月21日,成立了Youxin Technology Ltd(开曼群岛),上市主体; 2022年11月10日,成立了Youxin Cloud (BVI) Ltd .; 2022年12月13日,成立了Youxin Cloud (HK) Limited; 2023年2月17日,成立了海南有信互为企业管理有限公司。 来源:有信云招股书


中概股赴美上市回暖,企业境外发行上市备案获批进程加速,2023年美国股市涨势强劲,到美国上市的中企信心也越来越强。金盒集团小金将每日为大家分享赴美上市热点资讯,助力企业上市腾飞!
免责声明:本文部分信息来源于网络,本文发布内容仅出于分享目的,若涉及内容及版权问题,请联系我们,我们将在第一时间处理。