发布时间:2023-09-01 | 浏览:222


金盒集团|上市辅导|美国上市|IPO|SPAC|RTO|赴美上市|专业赴美上市辅导机构|美股上市|
赴美上市资讯今日速览!
美国新股发行上市实行“注册制”,且发行审核与上市审核彼此独立,整个过程要经历美国证监会(SEC)及交易所的审核,对上市公司申报文件的全面性、准确性、真实性和及时性作出形式审查。今天来解读一下美国IPO新股发行上市主要审核内容及审核程序。
美国注册制下由谁审?
在美国,IPO新股的发行审核与上市审核彼此独立。发行审核由SEC负责,上市审核由交易所完成。
美股市场发行上市主要审核什么?
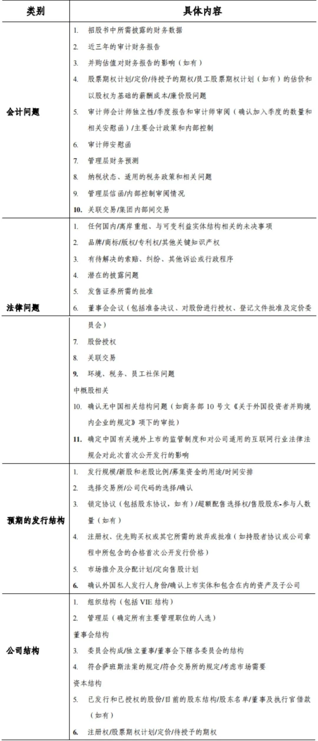
1、发行审核
(1)审核意见是否完全、准确地披露信息,是美股市场发行审核环节的核心。SEC的审核意见主要集中于会计和法律两个方面。会计问题主要集中于财务报表、股权激励、关联交易等重要事项以及对财务报表的潜在影响。法律问题主要集中于VIE结构、诉讼等法律风险。此外,发行结构、公司治理及其他重大事项也是审核人员的重点关注领域。
(2)发行审核的重要领域

2、上市审核
美股的上市审核是在交易所进行的,必须以注册登记生效为前提。(这里需要注意,中国企业到境外上市,不管是美国还是香港,首先需要获得国内监管机构的批准才可以,拿到准许上市的有关批文和律师出具的有关法律意见书后,即可向美国交易所递交申请上市的材料,同时向SEC登记。)
实践中,发行人会同时向SEC和交易所提交申请, 申请文件的主要内容相同,但会根据SEC、交易所的具体要求有所区别。
(1)纽约 · 证券交易所
审查内容主要集中于股权结构、近五年财务报告、最新的招股说明书等资料;对于非美国的公司,还要额外审查股权投资的子公司、本国监管机构的监管记录以及税收、会计和外汇管制等内容。

(2)纳斯达克 · 证券交易所
在纳斯达克(美国),上市审核的流程始于发行人提交发行材料及各种表格。纳斯达克将各表格模板列示于网站 Nasdaq Listing Center,发行人需下载、填写并提交,这些表格主要包括上市协议、公司治理认证表、标识提交表等等。

美股发行上市的审核流程

中概股赴美上市回暖,企业境外发行上市备案获批进程加速,2023年美国股市涨势强劲,到美国上市的中企信心也越来越强。金盒集团小金将每日为大家分享赴美上市热点资讯,助力企业上市腾飞!
免责声明:本文部分信息来源于网络,本公众号发布内容仅出于分享目的,若涉及内容及版权问题,请联系我们。我们将在第一时间处理。
金盒企业管理集团是一家全球性金融咨询及一站式全程上市辅导机构,为境内外企业提供从1到10000的快速增长服务,辅导企业快速上市并持续提升其资本价值获得全球市场竞争力。
金盒企业管理集团专门研究在互联网+、资本+、竞争持续升级时代,企业主应如何正确的经营和资本增值,为希望上市和持续增值的创业者和企业主提供1-3年的战略重组、资本运营、投融资、业务规划、招商拓展、管理咨询及快速上市一揽子解决方案。更是秉承共同富裕理念下的新商业模式推广者,其理念和体系在世界营销领域处于领先。
公司海外总部覆盖美国、加拿大、英国、瑞典、中东、马来西亚、新加坡等国家;中国总部位于上海陆家嘴并在广州、重庆、成都设有办公室。上海金盒企业管理咨询集团、中金天下(海南省)投资有限责任公司、上海木棉股权投资基金管理有限公司、上海品牌发展基金、上海世届企业管理集团有限公司、锦盒(上海)实业有限公司等组成业务矩阵,和多家国际知名投行、基金、会计师事务所、律所有深度合作关系。
Contact Us
联系我们
咨询电话:13052224666(微信同号) 金老师
BP 投递:bp@jinhe.net.cn
公司官网:https://www.jinhevip.com
公司地址:上海市浦东新区东园路18号中国金融信息中心22层金盒集团
